Image de présentation du projet Vie coopérative

Pronote - ASE (Aide Sociale à l'Enfance)

Une extension de pronote qui permet de suivre la scolarité d'un enfant accompagné par l'ASE.

👥 Partenaire
La caisse des dépôts
⏳ Durée
Novembre 2023- juin 2024
👤 Rôle
Care designer
🪧 Sujet
Design de réparation dans la scolarité

Contexte

Description

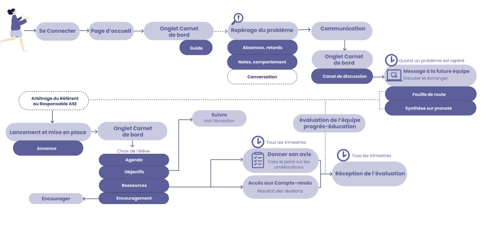
Pronote ASE à pour objectif d’ accéder, agréger, piloter le suivi de la scolarité et les relations avec les établissements scolaires des enfants accompagnés. L’objectif est de faciliter le travail quotidien des agents publics et d’améliorer le suivi des enfants dans leur scolarité.

Problèmes

Les difficultés rencontrées ne relèvent pas uniquement du parcours scolaire des enfants accompagnés par l’ASE. Les outils actuels ne sont pas pensés pour les usages spécifiques des éducateurs, rendant leur appropriation difficile et limitant leur efficacité au quotidien.

Démarche

1. Entretiens utilisateurs

Grâce aux entretients terrain j’ai découvert que... ce qui m’a amené à priotiser.

2. Benchmark

Cette veille concurrentielle nous a permis d’identifier les bonnes pratiques et la valeur ajoutée de Pronote. Cela a permis de mettre en évidence ses limites et les opportunités d’amélioration.

3. Persona

Suite aux entretiens utilisateurs avec des éducateurs spécialises, nous avons construit plusieurs personas pour représenter les profils d’usagers. Ces portraits nous ont servis de guide pour nos choix de design.

4. Blueprint

En reprenant nos personas, nous avons réalisés des blueprints. Cela nous a permis de visualiser l’ensemble du parcours utilisateur, d’identifier les points de friction ainsi que les interactions entre les différents acteurs.

5. Synthèse de service

La synthèse du service nous a permis de consolider les principaux enseignements du projet, de clarifier la proposition de valeur et de définir une solution cohérente et adaptée aux besoins identifiés.

6. Déploiement

La réflexion autour du déploiement nous a permis d’anticiper les conditions de mise en place de la solution, en tenant compte des contraintes terrain et des besoins des utilisateurs pour en faciliter l’adoption.

Résultat

Direction

  • Mon rôle

    Dans ce projet en trinôme, j’ai été responsable de :

    • Analyse systémique sur la partie de la communication
    • Création d’un parcours usagers
    • Blueprint
    • Veille concurrentielles
    • Faisabilité technique
    • Garder une cohérence graphique avec Pronote
  • Retour d’expérience

    J’ai compris que j’aimais travailler avec une vision de réparation plutôt d’innovation.

    • Collaborer avec d’autres designer de filière métiers différentes
    • Découverte du fonctionnement complexe de l’ASE
    • Écouter le terrain et avoir leur retour comme ligne directice
    • Faire des entretiens terrain avec des sujets qui peuvent être sensible pour certain.

Solution

L’idée de cette solution est d’intégrer, au sein de Pronote, un espace dédié qui permet d’accompagner Basil de manière plus humaine, individualisée et valorisante. L’intention n’est pas seulement d’aider Basil à mieux réussir à l’école, mais de lui offrir un environnement plus juste, plus motivant et plus adapté à sa situation.

Et surtout !

Si vous cherchez une designer capable de simplifier des outils métiers et de travailler en collaboration avec vos équipes !

Je serais ravie d’échanger avec vous.

D’autres projets...

Tout voir